こんばんは!FP勉強ラボのゆうです。
FP技能検定の受検を検討している方の中には、試験の難易度が気になる方もいると思います。
今回は、FP3級試験とFP2級試験の難易度がどれくらい違うかを、様々な項目から検討してみました。
- FP3級の次はFP2級の受検を考えている
- FP2級からの受検を考えている
- FP2級の受検計画を立てたい
試験概要の比較
まずは、試験の概要について比較してみます。
| 3級 | 2級 | |
| 出題数 | 学科 60問 実技 きんざい 大問5問(15問) FP協会 20問 | 学科 60問 実技 きんざい 大問5問(15問) FP協会 40問 |
| 解答形式 | 学科:3問択一・〇×選択 実技:3問択一 | 学科:4問択一 実技:記述式 |
| 試験時間 | 学科 90分 実技 60分 | 学科 120分 実技 90分 |
| 合格ライン | 学科 60点満点で36点以上 実技 50点満点で30点以上 きんざい 100点満点で60点以上 FP協会 | 学科 60点満点で36点以上 実技 50点満点で30点以上 きんざい 100点満点で60点以上 FP協会 |
出題数と解答形式について
学科の出題数は、3級2級ともに60問で変更はありません。
実技の出題数は、きんざいは大問5問(15問)で変更なしですが、FP協会は3級が20問なのに対して2級は40問と、出題数が倍になっています。
解答形式ですが、学科試験は3級は〇×問題30問と三択問題30問ですが、2級は四択問題が60問出題されます。
2級の実技試験は、マークシートではなく、記述式になります。
FP技能検定の記述式は、解答を筆記することを指します。
選択問題の場合も、マークシートではないので「1」のように数字を記入します。
文章を作成する問題はありません。
2025年4月からはFP2級もCBT方式の試験になります。
試験時間について
試験時間については、2級になると学科試験、実技試験ともに30分延びます。
合格ラインについて
合格ラインについては、3級2級の学科、実技ともに6割となっています。
試験範囲の比較
FP3級とFP2級の試験範囲は、きんざい・日本FP協会の各ホームページで確認できます。
学科試験の範囲は共通です。
実技試験の範囲は実施団体で異なりますが、学科の知識を使った問題になります。
2級で追加された試験範囲について
FP技能検定は6科目の試験範囲から問題が出題されます。
- ライフプランニングと資金計画
- リスク管理
- 金融資産運用
- タックスプランニング
- 不動産
- 相続・事業承継
2級では、学科試験について以下の範囲が追加されています。
主に法人に関わる知識です。
リスク管理、金融資産運用、不動産は、範囲の追加ありませんでした。
ライフプランニングと資金計画
- 中小法人の資金計画
タックスプランニング
- 法人税
- 法人住民税
- 法人事業税
- 消費税
- 会社、役員間および会社間の税務
- 決算書と法人税申告書
- 諸外国の税制度
相続・事業承継
- 事業承継対策
- 事業と経営
範囲の細目が追加されている項目
3級で範囲になっている項目で、2級になると細目が増えている項目もあります。
一例を取り上げると、相続事業承継の「相続と保険の活用」の細目は以下のようになります。
2級の細目には、納税対策と二次相続対策が追加されています。
| 3級 相続と保険の活用 | 2級 相続と保険の活用 |
| 1. 生命保険の基本的な仕組み等について概略の知識を有すること 2. 相続対策における生命保険の活用に関し、次に掲げる事項について概略の知識を有すること (1) 遺産分割対策 (2) 相続税の軽減対策 | 1. 生命保険の基本的な仕組み等について一般的な知識を有すること 2. 相続対策における生命保険の活用に関し、次に掲げる事項について一般的な知識を有すること (1) 遺産分割対策 (2) 相続税の軽減対策 (3) 納税対策 (4) 二次相続対策 |
細目が追加されている項目一覧
2級になって細目が追加されている項目は、以下のようになります。
細目をすべてチェックする必要はないと思いますが、2級は範囲が広がっていることがわかります。
- ライフプランニングと資金計画
企業年金・個人年金等 - 金融資産運用
マーケット環境の理解
預貯金・金融類似商品等
投資信託、債券投資、株式投資
外貨建商品、金融派生商品
ポートフォリオ運用
金融商品と税金
セーフティネット - タックスプランニング
税額控除 - 不動産
不動産に関する法令上の規制
不動産の取得・保有に係る税金
不動産の譲渡に係る税金
不動産の有効活用
不動産の証券化 - 相続・事業承継
贈与と税金、相続と法律
相続と税金
相続財産の評価(不動産)
不動産の相続対策
相続と保険の活用

金融資産運用は、範囲の追加はありませんが、細目の追加が多いです。
実技試験の細目について
きんざいの実技は、顧客の立場に立った相談という細目が追加されています。
FP協会の実技は、プランの検討・作成と提示という細目が追加されています。
合格率の比較
3級と2級の合格率を比較します。
学科の合格率について
学科試験は、きんざい、FP協会で共通です。
3級から2級で、学科試験の合格率はかなり下がっています。
| 3級 | 2級 | 合格率差分 | ||
| 2024.9 | きんざい | 47.63%※2 | 19.00% | ▲28.63% |
| FP協会 | 86.2%※2 | 47.1% | ▲39.1% | |
| 2024.5 | きんざい | 52.55%※1 | 29.70% | ▲22.85% |
| FP協会 | ー | 59.3% | ー | |
| 2024.1 | きんざい | 46.40% | 13.27% | ▲33.13% |
| FP協会 | 83.14% | 39.00% | ▲44.14% |
実技試験の合格率について
きんざいの実技試験合格率
きんざい実技試験の受検者が多い、個人資産相談業務と保険顧客資産相談業務(2級は生保顧客資産相談業務)の合格率を比較しました。
学科試験と比べると、合格率の下がり方はなだらかです。
| 3級 | 2級 | 合格率差分 | ||
| 2024.9 | 個人資産相談業務 | 66.67%※2 | 44.44% | ▲22.23% |
| 保険(生保)顧客資産相談業務 | 47.19%※2 | 36.74% | ▲10.45% | |
| 2024.5 | 個人資産相談業務 | 57.14%※1 | 38.77% | ▲18.37% |
| 保険(生保)顧客資産相談業務 | 45.55%※1 | 53.18% | 7.63% | |
| 2024.1 | 個人資産相談業務 | 55.64% | 37.11% | ▲18.53% |
| 保険(生保)顧客資産相談業務 | 44.79% | 45.27% | 0.48% |
FP協会の実技試験合格率
FP協会の実技試験合格率は、きんざいの実技試験合格率より下がり幅が大きいです。
ただし、合格率はきんざいの実技試験より高いです。
| 3級 | 2級 | 合格率差分 | ||
| 2024.9 | 資産設計提案業務 | 85.8%※ | 56.5% | ▲29.3% |
| 2024.5 | 資産設計提案業務 | 85.8%※ | 54.9% | ▲30.9% |
| 2024.1 | 資産設計提案業務 | 86.56% | 61.12% | ▲25.44% |
実際の試験問題の比較
2級と3級でどのように出題内容が変わるかを見てみます。
学科試験の比較
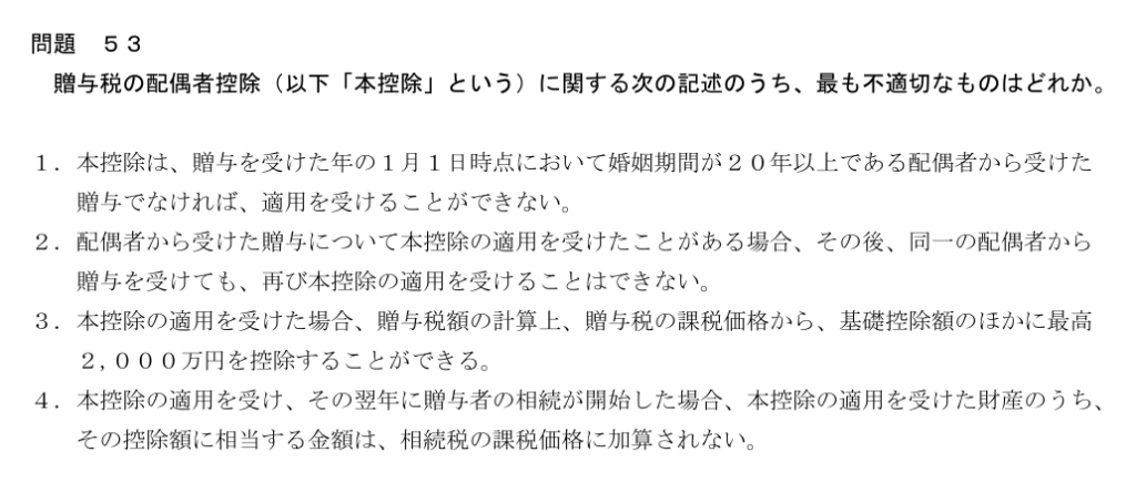
2級と3級の「贈与税の配偶者控除」についての問題を比べてみます。
3級では、婚姻期間と控除額を選択肢から選ぶ問題になっています。
2級では4つの選択肢から不適切な選択肢をひとつ選ぶ問題になっているので、より詳しい知識が必要になります。
3級の学科試験

2級の学科試験

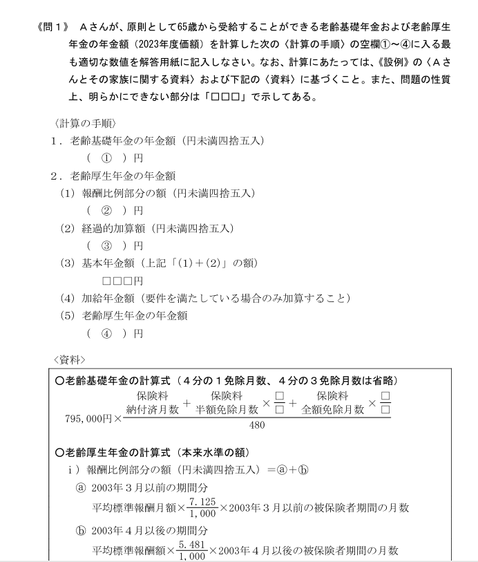
実技試験の比較
次に3級と2級の実技試験について比較します。
年金に関する問題を比較すると、3級は年金額を算出する計算式を選ぶ問題ですが、2級は年金額を計算する問題になっています。
2級は、解答方法が記述式になるので、計算の答えを直接解答する問題が増えています。
円未満四捨五入といったように、解答方法が指定されているのにも注意が必要です。
3級実技試験

2級実技試験


まとめ
今回はFP技能検定の3級と2級の難易度について調べてみました。
あらためてまとめると
- FP協会の実技試験は、3級は20問だが、2級は40問に問題数が増える。
- 試験時間は、学科試験、実技試験ともに30分長くなる。
- 解答方法が、3級は〇×もしくは選択問題だが、2級は記述式になる。
- 2級では主に法人に関する範囲が追加されている。
- 3級で範囲になっている項目でも、2級で細目が追加されて範囲が広がっているものがある
- 実際の試験問題を比較しても、解答の選択肢が増えたり、解答方法が記述式になったりするので、2級は難易度が上がっている
範囲では、タックスプランニング、範囲の細目では、金融資産運用の項目が多く追加されているので、3級よりも対策が必要になると考えられます。
また、2級の実技試験は解答方法が記述式になっているので、計算問題で正確に答えを出す必要があります。
2級は3級よりもだいぶ早めに準備に取り掛かるのがおすすめです。
最後までお読みいただきありがとうございました!






